Yes! YES! The tigerS are out!
The Sovereign and Fate’s Bane are out TODAY! Which should you read first?
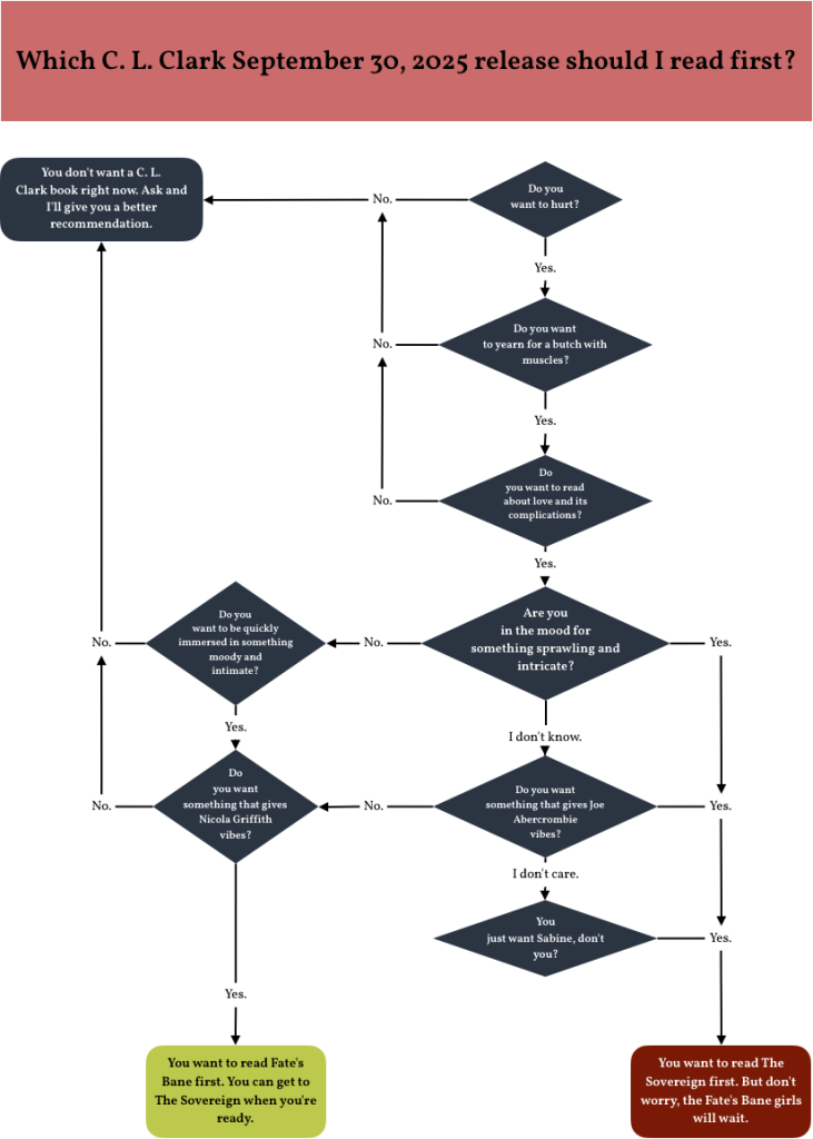
The Sovereign and Fate's Bane1 are both out TODAY!

How can you help an author on/around/before/after/above/below/behind/between release day?
- Buy the book(s)! That's a pretty sure way. Whatever format, whatever sale deal. I love you to support your local indies, or less local indies that will ship to you. Requests at in-person shops will also show them there's a possible demand and they may order more. I also often use affiliate links here where possible, so those benefit me with a small kickback at no extra cost to you.
- Request it from your library! I love libraries.
- Leave a review on the site of your choosing! Anywhere, everywhere. Even the bathroom stall at the queer bar. Especially the bathroom stall at the queer bar.
- Tell a friend! Tell the anonymous hordes of the internet. Tell an enemy you like a little too much. Books make great gifts. Almost as good as swords.
- Buy tickets to events! Help me sell out arenas with big ass stages. Or at least, generous bookshops that have invited me to speak and do panels.
The next most important thing for you to do is figure out which book to read first. I made the following graphic to help you with this difficult decision.

Whichever book you choose to read first, I hope that you enjoy them! I love these books and I’m proud of the work I did on them. It’s a wonderful feeling knowing that they’re going out into the world to you, at long last.
Thank you all for being a part of this story.
Stay sharp,
C. L.
1 Sorry, UK and territories—you are not until Oct. 30 for Fate’s Bane. On the bright side, your flow chart is very simple.